在线的图书馆数据库系统,不仅可以方便管理员随时随地的查看维护场馆数据,并且为用户提供了解场馆信息,反馈问题提供了途径。
本系统的开发工具主要使用了IntelliJ IDEA Ultimate,采用的开发语言为Java。系统体系架构采用的是三层架构,为Java原生Web项目,用MySQL作为后台支持的数据库,采用Mybatis作为持久层框架,中间层选用Servlet,表现层选用Thymeleaf 。
本系统包括图书管理员端、用户服务端两个登录口,分别提供图书馆管理与读者交互功能。
- 灵活运用视图、触发器、索引、事务、约束、统计等
- 部署在Linux云服务器上,可以通过公网访问
- 前端网页界面优美,且界面自动适配手机访问
- 借助过滤器控制用户的登陆验证,借助 Mybatis 防止SQL注入攻击
在根目录下找到book_manage.sql文件,将数据库导入到MySQL 8.0.24及以上版本中(数据库使用了CHECK约束,低版本下将失效)
IntelliJ IDEA Ultimate导入项目,系统使用Maven进行项目管理,tomcat为9+版本。
应用程序上下文改为/book_manager,对应URL http://localhost:8083/book_manager/auth-login
mybatis-config.xml 在目录src/main/resources/ 下,请按需自行修改。
管理员登录 账号:admin@qq.com 密码123456
读者登录 账号:123@qq.com 密码123456
- 后台维护子系统
-
用户信息管理
-
图书信息管理
-
借阅信息管理
-
留言信息管理
-
公告信息管理
- 用户交互子系统
-
信息查看
-
联系场馆
- 子系统公共部分
-
用户登陆
-
检索系统
-
活跃读者
-
图书畅读榜
开发过程中使用了分层架构模式(Layered),将系统分为表现层(UI)、业务逻辑层(BLL)以及数据访问层(DAL),三层架构模式。
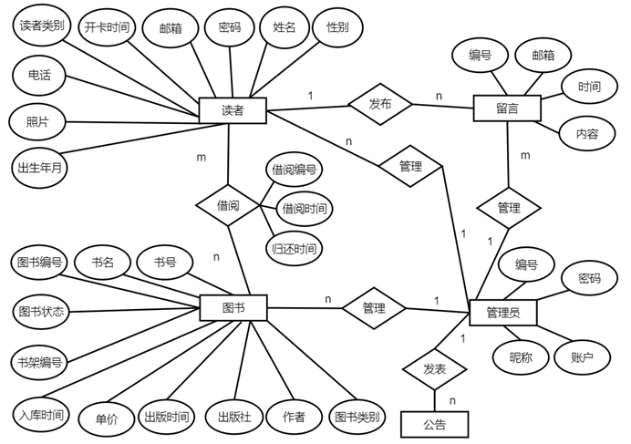
如下图所示为图书馆数据系统的全局E-R图。每一本书即使书号相同,但是图书编号一定不同。 而一个读者可以在不同时间反复借阅同一本书,因此读者编号与书籍编号并不能唯一标识每一次借阅,需要增加借阅编号属性来做主键。
-
Servlet 服务连接器
-
Mybatis ORM框架
-
Thymeleaf 渲染 XML/XHTML/HTML5 内容的模板引擎
-
Lombok 实体类加强工具
- HTML5 文本界面
- CSS3 界面样式表
- JavaScript 界面小脚本
- 单机部署
- Linux服务器部署tomcat服务
本项目为数据库实习项目。本系统基本完成各种业务需求,达到预定目标。较难的多关键字模糊查询未能实现,日期转换功能传入假数据未能实现,分页查询暂未实现,管理员业务逻辑非常简陋、之后会进一步学习这方面的知识,搭建出一个更为完善的系统。
感谢B站UP主青空の霞光系列教学视屏对本人的帮助!青空の霞光的个人空间_哔哩哔哩_bilibili
感谢周老师对数据库设计方面的指导与论文审查!





